信息果真
整改落实
宣布日期: 2022-11-09 15:27蚌埠液力
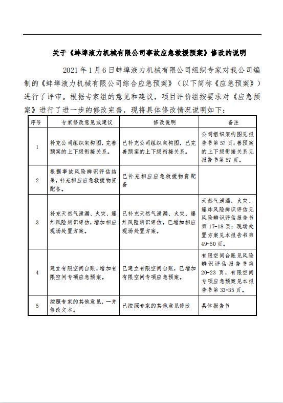
蚌埠液力机械有限公司生产清静事故应急预案.pdf
产品中心
走进公司
企业实力
营销效劳
新闻资讯
联系EVO官网
电话:0552-3151218、3153298
传真:0552-3151242
(事情日8:00-12:00 13:00-17:00)
地点:安徽蚌埠龙子湖区胜利东路35号网址:http://www.helichina.com/bbyl/
蚌埠液力机械有限公司 版权所有 皖ICP备05001082号-1